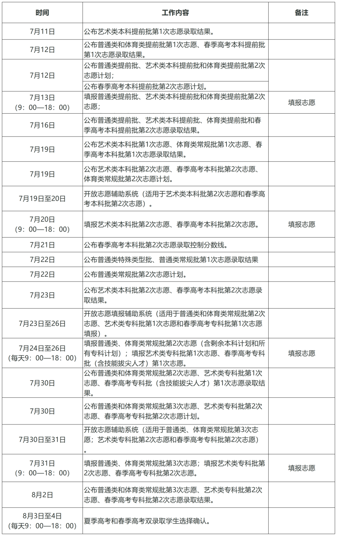
多个省市之中,2026 年高考志愿的填报行动已然落下帷幕,随后而来的重头戏,也就是高招录取工作,正起始于 7 月上旬的时候,并展开分批推进一系列事项,此运作关乎强基计划、提前批、本科批此类诸多类别,并且各省的时间节点呈现显著差别,考生以及家长必须牢牢紧盯官方动态,标点齐全。
提前批录取率先启动时间集中任务紧迫
每年高招录取的开场大戏是本科提前批,其在2026年时,各省安排集中于7月8日至17日之间。就山西省而言,提前录取的艺术类、体育类本科院校7月4日便开始投档,而提前录取的本科第一批院校于7月9日至10日进行录取。内蒙古自治区的时间安排更为细致分明,本科提前批A高校于7月6日下午下载第一志愿信息,要求在规定时限内完成录取,7月9日此批次就全部结束。这种紧凑的节奏使得考生填报后必须保持通讯畅通。
广西壮族自治区的提前批录取安排得同样密集,本科提前批A高校于7月8日晚开始录取香港以及强基计划招生院校,本科提前批的第一阶段录取在7月15日晚展开,要是首轮未被录取,还有7月18日晚的征集志愿补充录取机会。西藏自治区规定本科提前批A高校在7月10日17点前完成录取并向区教育考试院上传结果。不同省份的时间差大概可能达到一周那么长左右。
专项计划与特殊类型招生同步推进时间明确
特殊类型招生存有高校专项计划、地方专项计划等,于多个省份包含明确的录取时间表。浙江省的专项计划录取作安排时较早,高校专项计划于7月16日的11点之前达成投档录取,地方专项计划却是在7月16日的14点30分展开投档。内蒙古提前批非艺术体育类院校录取之际,国家专项计划、高校专项计划跟体育本科、高水平运动队一块儿于7月7日至17日这段时间进行。
第二批本科批次里,宁夏回族自治区的专项计划统一开展,具体时段是7月24日至31日,内里涵盖地方专项计划、预科还有定向招生。山西省针对脱贫地区专门设置了专项二批本科院校,录取时间定在了7月15日至16日。这些专项计划给特定考生群体提供了更多升学机遇,相关考生要留意自己是否符合条件以及所在批次的录取进展情况。
本科批次录取紧接其后分段进行时间跨度大
按照通常情况,本科批次在录取操作上是紧随在提前批之后展开的,而且其时间跨度相对会比较长。辽宁省的本科批在录取环节中,其第一阶段展开录取操作是在7月18日的晚上进行的,如果在首轮录取这个过程当中没能如预期完成相应的招生计划,那么就会在7月31日的晚上来进行第二次征集志愿补充录取的相关操作。广西壮族自治区的本科批对于时间的安排与之有着相似之处,其第一阶段进行录取操作是在7月24日的晚上,随后会依据录取实际呈现的情况去组织开展征集志愿的相关事宜。像这样的采用分阶段录取的方式实际上给予了考生更多次可供选择的机会。
内蒙古的本科一批B高校,在志愿填报完成之后,即刻开启下载考生第一志愿信息的操作,进而完成录取事项,本科二批B呢,录取工作在8月4日画上句号。山西省那边高本贯通院校的录取时间比较靠后,则被安排在8月19日乃至8月20日这两天。至于不同省级行政区那些本科批次的志愿填报时间以及录取安排,存在着太大的差异了,时间跨度从7月中旬一直延伸到8月中旬以后,考生们必须依据自身所在省份的具体日程安排,充满耐心地去等。
专科提前批紧随其后时间安排紧凑
专科提前批录取通常于本科批次快要结束之际启动,时间设置同样紧迫。广西壮族自治区的专科提前批第一阶段录取于8月4日晚间开展,然而专科批的第一阶段录取却在8月10日晚间起始,若生源不够充足还会于8月16日晚间组织第二次征集志愿以作补充录取。内蒙古的专科提前批高校在8月5日下午下载考生第一志愿信息,规定8月9日前达成全部录取工作。
专科提前批于7月27日至进行录取,此安排在山西省,且紧跟本科录取之后。西藏自治区专科提前批时间较晚,8月6日左右高校才开始下载考生的第一志愿信息,8月7日左右完成第一志愿录取,之后视具体情况组织征集志愿。这种紧凑的时间安排,要求专科批次考生在本科录取完毕以后,迅速进入相应状态,关注自身录取进展动态。
征集志愿是重要补充机会时间节点需牢记
在各批次录取进程里,完不成招生任务的院校是会借助网上征集志愿这种方式去补充生源的。广西壮族自治区所做规定相当明晰 ,各批次依照有关规定进行投档之后 ,倘若存在缺额情形 ,便是要分批次开展网上征集志愿操作的 ,像本科提前批的第一阶段录取完毕之后 ,7月18日晚上的时候 ,便存在补充录取的契机。内蒙古在录取进程里面 ,前一个志愿达成录取工作后 ,当即就会对外公布余下的招生计划 ,还会组织开展网上征集志愿活动。
于西藏自治区而言,征集志愿的意义同样不可小觑,本科提前批B内,当一志愿录取状况达成之后,便会将那种剩余的计划予以公布,进而对考生志愿展开征集之举,并且依旧是采用院校专业组平行志愿这种形式的,专科提前批也遵循同样流程,各高校会依照顺序有序地针对后世志愿考生实施录取操作。考生身处某个既定批次之际,要是未被录取,切莫灰心丧气,要紧密留意省教育考试院官微官网所发布的征集志愿时间以及院校名单详情情况,这通常可是补救上去的良好契机。
录取信息发布渠道多元考生需主动关注
各省教育考试院是发布录取信息的具有权威性的渠道,考生以及家长需要养成定期去查看的习惯。浙江省志愿填报时间早在6月底的时候就早已经结束了。录取信息从7月中旬开始陆陆续续地发布。考生能够通过浙江教育考试院官网去查询高校专项计划、地方专项计划的录取结果。辽宁省高水平运动队招生录取信息从7月14日晚上开始依据院校录取进度陆陆续续发布。
宁夏教育考试院清楚表明征集志愿是在各个批次录取完毕之后进行填报,具体的时间会于网站之上予以公布。山西省同样对考生作出提醒,倘若招生录取工作日程表出现变动,那么就要以省教育考试院官微官网的相关通知作为准则。这也就意味着考生不能够单单依靠最初所公布的日程表,而是要随时留意官方渠道所更新的信息。与此同时,保持手机处于畅通状态也是十分重要的,部分院校有可能会在录取进程当中联系考生去确认相关信息。
面对那密集的录取日程,以及复杂的批次设置,各位考生和家长,你是否已然做好了随时去查询录取结果的准备?要是遇到了征集志愿的机会,你会选择降格以求,还是等待下一个批次?欢迎在评论区分享你的看法,还有经历。


















